
Cell metabolism
A Periodic Diet that Mimics Fasting Promotes Multi-System Regeneration, Enhanced Cognitive Performance, and Healthspan
단식을 모방한 주기적 식이요법은 재생능력, 인지능력 향상, 건강 수명 증진을 유발한다.

효모
주기적 식이요법 -> 스트레스 저항성과 수명을 늘려준다.
쥐
단식을 모방한 주기적 식이요법 -> 다방면에서 재생능력이 상승-> 지방감소, 암감소, 염증성질환감소,
면역 및 인지회복력 증가, 수명증가
사람
단식을 모방한 주기적 식이요법 ->재생력 상승-> 위험 요인 / biomarker(질병이나 노화 따위가 진행되는 과정마다 특징적으로 나타나는 생물학적 지표가 되는 변화) -> 당뇨병 감소, 뇌질환 감소, 암감소, 노화감소
In Brief
Brandhorst 등은 단식 모방 다이어트(FMD) 프로토콜을 개발한다.
장기간의 단식으로 인한 건강상의 이점을 유지합니다. 생쥐의 경우, FMD은 신진대사와 인지기능을 개선하고, 뼈손실과 암 발생률을 감소시키며, 수명을 연장시켰다. 인간의 경우, 5일 FMD의 3개월 주기는 노화의 여러 위험 요인을 줄였다.
Highlights
FMD는 C57BL/6 생쥐의 면역체계를 회복시키고 암 발생을 감소시킨다.
FMD는 해마 신경 발생을 촉진하고 생쥐의 인지 능력을 향상시킨다.
FMD은 인간에게 나이와 관련된 질병의 위험요소에 유익한 변화를 일으킨다.

SUMMARY
장기 단식은 스트레스 저항성을 촉진하지만, 장수에 대한 효과는 잘 알려져 있지 않다. 우리는 장기단식과 영양분이 풍부한 배지가 번갈아 가며 확립된 장수성 유전자와 독립적으로 효모 수명을 연장시켰다는 것을 보여준다.
생쥐의 경우 장기단식 부담을 최소화하기 위해 개발된 단식(FMD)을 모방한 4일간의 식이요법이 복수의 장기/계통의 크기를 줄였고, 그 후 재수유와 줄기세포의 증가 및 재생에 따른 효과가 나타났다.
중년에 시작된 격월성 FMD 주기는 장수를 연장하고, 내장 지방을 낮추며, 암 발생률과 피부 병변을 감소시키며, 면역 체계를 회복시키며, 골밀도 저하를 지연시켰다. 늙은 생쥐의 경우, FMD 주기가 해마 신경 발생을 촉진하고 IGF-1 수치와 PKA 활성도를 낮추며 NeuroD1을 증가시키며 개선되었다.
인지 수행, 시범 임상시험에서 3회 FMD 주기는 노화, 당뇨, 심혈관질환, 암에 대한 위험인자/바이오마커를 큰 부작용 없이 감소시켜 FMD 활용을 지원했다.
INTRODUCTION
식이 성분과 칼로리 수준은 노화 및 연령 관련 질병에 영향을 미치는 주요 요인이다(Antosh et al., 2011; Blagosklonny et al., 2009; Fontana et al., 2010; Gems and Partridge, 2013; Lo'pez-Oti'n et al., 2013; Tar et al., 2003). 식이 제한(DR)은 산화 손상 및 염증에 영향을 미치고, 에너지 대사를 최적화하며, 세포 보호를 강화하는 대사 및 세포 변화를 촉진한다(Haigis 및 Yankner, 2010; Johnson et al., 2000; Lee et al., 2012b; Longo and Finch, 2003; Mair and Dill, 2008; Narasimshan et al., 2009; Smith 등). 단식은 물을 제외한 모든 음식의 금욕을 수반하는 DR의 가장 극단적인 형태로서, 다음과 같이 적용될 수 있다.
간헐적 단식(IF)으로서의 만성 매너 또는 이틀 이상 지속되는 장기 단식(PF) 주기로서의 주기적 매너(Longo and Mattson, 2014). 설치류에서 IF는 당뇨, 암, 심장병, 신경변성(Longo)에 대한 보호를 촉진한다.
맷슨, 2014). 인간의 경우 IF 및 중증도가 낮은 요법(예: 주 2일 동안 하루 약 500kcal 섭취)은 인슐린, 포도당, C 반응성 단백질 및 혈압에 유익한 영향을 미친다(Harvie et al., 2011).
PF 주기는 2일 이상 지속되지만 정상 식단의 최소 일주일로 분리되어 다양한 독소와 독성 조건으로부터 정상 세포와 장기를 보호하는 매우 효과적인 전략으로 떠오르고 있다(Raffaghello et al., 2008; Verweij et al., 2011). 많은 암세포 유형의 사망을 증가시키고 있다(Lee et al., 2012a; Shi et al., 2012). PF는 혈당, 인슐린 및 인슐린 유사 성장 인자 1(IGF-1)의 감소를 유발하며(Lee et al., 2010), 자가 식이요법을 동반한다(Cuervo et al., 2005; Madeo et al., 2010). 최근에는 PF가 백혈구 수치의 큰 저하를 초래하고, 이어서 줄기세포 기반 면역체계 재생을 reedy 시 발생시킨다는 것을 보여주었다(Cheng et al., 2014). 다른 연구진은 랫드에서 간과 체질량을 크게 감소시키는 PF의 역할에 대해 보고했다(Waselin et al., 2014). 그러나 장기간의 물만 먹는 단식은 대다수 국민에게 어려운 일이며, 그 극단적인 성질이 원인이 될 수 있다.
특히 노쇠하고 허약한 대상에서 이전의 영양실조 및 기능장애의 악화를 포함한다.
이러한 우려는 PF와 같은 효과를 유도하면서 부작용의 위험과 완전한 식품 제한의 부담을 최소화하는 식이요법 개입의 필요성을 지적한다. 여기서 우리는 단식의 효과를 모방한 식단을 확인했다.
낮은 수준의 포도당과 IGF-1, 높은 수준의 케톤체 및 IGFBP-1(Longo and Mattson, 2014)을 포함하여 PF에 의한 스트레스 저항과 관련된 표지에 대한 (다이어트 모방, FMD) 표준 지방 섭취에 이어 4일간 지속되는 FMD 주기가 생쥐의 건강 범위를 촉진할 수 있다는 가설을 테스트했다. 또한 38명의 피험자를 대상으로 한 파일럿 무작위 임상 연구에서 유사한 FMD의 3주기 효과를 테스트했으며, 그 중 19명이 FMD 그룹에 배정되었다.
RESULTS AND DISCUSSION

S. cerevisiae에서 주기적인 단식은 수명을 연장하고 스트레스 저항성을 유발
단순한 유기체에서 주기적 기아의 장점이 달성될 수 있는지 여부를 결정하기 위해, 우리는 S. cerevisiae에서 장기 단식의 주기(PF)의 영향을 테스트했다. PF는 영양소가 풍부한 야생형 효모 세포를 앞뒤로 전환하여 구현되었습니다.
매 48시간마다 중간에서 물. 이 기간은 생쥐에서 효과가 있는 것으로 나타난 단식의 길이와 일치하도록 선택되었지만, 또한 세포가 수명 내에 최소 4 사이클의 PF를 겪을 수 있도록 하기 위해 선택되었다. PF 주기는 중간 및 최대 시간 수명을 모두 연장(그림 1A와 1B)했으며 과산화수소 처리에서 살아남는 효모 세포의 수를 100배 이상 증가시켰다(그림 1C). 놀랍게도 유전적 및 식이적 개입에 의한 수명 연장에 중요하거나 필수적인 것으로 잘 확립된 세린 트레오닌 키나아제 림15 또는 그 다운스트림 스트레스 반응 전사 인자 MSn2/4 및 Gis1의 삭제(Fabrizio et al., 2001; Wei et al., 2008)는 PF의 수명 영향을 막지 못했다(그림 1A 및 그림). 1B) 이러한 결과는 식품의 완전한 박탈이 스트레스 반응 전사 인자 DAF-16, 효모 Msn2/4의 아날로그를 필요로 하지 않는다는 C. elegans의 연구 결과와 일치하여 PF가 보존된 장수 전사 인자와 부분적으로 독립적인 메커니즘에 의해 독소와 노화로부터 단순한 유기체 모두를 보호할 수 있음을 나타낸다. 그리고 Gis1(그리어와 브루넷, 2009; 케벌린 외, 2006)을 포함하였다.
노화된 쥐의 주기적 FMD
전반적인 칼로리 섭취 감소가 없는 정기적인 FMD는 내장 지방 손실을 촉진
우리는 단식으로 인한 것과 유사한 스트레스 저항성 또는 수명(IGF-1, IGFBP-1, 케톤체, 포도당)과 관련된 표지의 변화를 일으키는 매우 낮은 칼로리/저단백 단식 모방 다이어트(FMD)를 개발했다(표 S1). 생쥐에게 생후 16개월부터 월 2회씩 먹이고 FMD 주기 간에는 지방질 식단을 먹였다. 대조군 식단을 먹은 생쥐는 생후 21.5개월에 최대 체중(36.6 ± 5.2g)에 도달한 반면, FMD 집단의 생쥐는 각 FMD 주기 동안 체중이 15% 줄었지만 재급유 시 체중의 대부분을 회복했다(그림 S1A). 그러나 FMD 그룹 생쥐는 16~22개월 동안 일정한 체중을 유지한 후 점차 체중이 감소하였다(그림 1D).
FMD 그룹 생쥐는 식이요법 중 칼로리가 심각하게 제한되었지만, 이러한 제한을 지방 기간 동안 과식으로 보상하여 14일 누적 칼로리 섭취가 지방 그룹과 동등해졌다(그림 1E 및 S1B). 두 코호트의 평균 칼로리 섭취량은 생후 25개월 이후에 증가했습니다(그림 1E). FDM 말기와 재급유 전 혈당 수치는 대조군 다이어트 그룹보다 40% 낮았다. 연구 내내 포도당은 재급유 후 7일 이내에 정상 수준으로 돌아왔다(그림 S1C). 케톤체는 FDM 말기까지 9배 증가했으나 재급유 후 정상 수준으로 회복됐다(그림 S1D). 혈청 인슐린 수치는 FDM 4일 후 10배 감소했고 재급유 후 기준치로 돌아왔다(그림 S1E). 성장 호르몬/IGF-1 축의 신호 감소는 설치류에서 건강과 수명을 연장한다(Brown-Borg, 2009; Guarente and Kenyon, 2000; Harrison et al., 2009; Junnila et al., 2013; Wullschleger et al., 2006). IGF-1은 FMD 기간이 끝날 때까지 45% 감소했지만 여러 FMD 사이클 이후에도 정상 수준으로 복귀했습니다(그림 S1F). IGF-1을 억제하는 IGFBP-1은 FMD 말기까지 8배 증가하였으나, 재급유 후 1주일 이내에 농도가 지방쥐와 비슷한 수준으로 돌아왔다(그림 S1G).
식이요법에 의한 체성분 변화를 조사하기 위해 마이크로CT에 의한 마른 체질량과 체지방의 국소화를 평가하였습니다. 28개월에서 FMD 그룹 마우스는 주기 간 지방질 다이어트 기간 동안 측정된 총 지방질 조직이 감소하는 추세(p = 0.06)를 보였다(그림 1F). 피하 지방 조직 볼륨(그림 1G, 1J, 1K; 회색 영역)은 영향을 받지 않았지만 FMD 그룹에서 내장 지방 축적물(그림 1H, 1J, 1K; 적색 영역)은 대조군 마우스(p < 0.05)에 비해 감소되었다. 린 바디 질량은 두 그룹에서 비슷했습니다(그림 1I). 이러한 결과는 FMD 주기가 내장 지방, 포도당 및 IGF-1 수준에 깊은 영향을 미칠 수 있음을 나타내지만, 생쥐의 경우 지방질 식단으로 복귀함에 따라 후자의 변화가 역전된다.
기관 크기 및 재생 감소
FMD(20.5개월), FMD-RF(FMD 후 지방질식 재개 7일 후, 20.5개월) 및 지방질 먹이(16개월, 20.5개월) 생쥐를 안락사시키고 장기 무게를 측정했다. FMD 말기에 우리는 장기 감소가 관찰되었다.
신장, 심장 및 간의 체중(그림 1L–1N), 폐, 비장 및 뇌(그림 S1L 및 S1M), 체중 감소(그림 S1H–S1J). 이 장기들의 무게는 재급유 후 구제역 이전 수준으로 돌아왔다.
생후 25개월 생쥐의 심장 기능 측정으로 격주 FMD 주기의 만성 사용은 수축기 및 이완기 좌심실 볼륨, 박출 분율 및 좌심실 질량에 차이가 없었다(그림 S1N–S1Q). 간 위축 표지자인 혈청 알라닌 트랜스아미나제는 FMD 말기에 증가하였으나 재수유 시 조절 수치로 돌아왔다(그림 S1R). 재급유 후 간혈관에 가까운 곳에 간세포가 다시 채워졌다(그림 1O4, 화살표). 간세포증식 마커(Ki67)를 10배 유도하여 간재생 후 24시간 경과에 대한 FMD가 미치는 영향을 뒷받침하였으며, 이는 G0세포에 존재하지 않았다(그림 1P, S1S). Ki67은 FMD 이후 최소 3일 동안 상승세를 유지했다. 혈청 크레아티닌과 혈액 요소 질소 측정에 의해 평가된 신장 기능은 아무런 변화도 보이지 않았다(그림 S1T와 S1U). (Schnell et al., 2002) 구강성 및 간질성 섬유증을 평가하기 위한 신장 조직학에서도 경화성 글로머룰리 수의 변화는 나타나지 않았다(그림 S1V). 이러한 데이터는 FMD 재급유 주기의 결과로 간 재생을 지원하며, FMD에서 4개월이 지나도 간 또는 신장 독성이 없다. 산후 성장 및 골격근 재생에는 위성 세포라는 근인성 전구체가 필요하다(Synha et al., Pax7 표현은 위성 세포 생식, 생존 및 자가 재생에 중요한 반면(Olguin et al., 2007), 근인 전사 인자 MyoD와 MyoG는 근육 발달과 분화를 촉진한다(Perry and Rudnick, 2000). Pax7 상향 조절 및 감소된 MyoD 발현은 미분화 근생 세포에서 관찰된다(Olguin et al., 2007). 20개월 된 생쥐(그림 S1W 및 S1X)에서 Pax7(그림 1Q)과 MyoD(MyoG에서는 덜 두드러짐)의 연령 의존적 감소가 감지되었다. FMD 말기에 Pax7 표현은 방제 동물에 비해 40% 감소했습니다. MyoG에서도 유사한 경향이 관찰되었다(p = 0.074). 20개월 된 FMD 집단 동물에서 Pax7의 발현은 12개월 된 영양 공급 동물에서와 유사한 수준에 도달했다(그림 1Q). 반대로 늙은 동물의 MyoD 표현은 FMD(그림 S1W 및 S1X)에 의해 변경되지 않았다. 이러한 변화를 종합하면, 추가 분석에도 불구하고, 근육 재생과 재급유 시 회춘과 일치한다.
조혈 및 신경계에 대해 수행되는 것과 유사한 (아래 참조) 이 가설을 확인하고 그 원인이 되는 메커니즘을 결정하는 데 필요합니다. 이질성 근위성 세포의 증식 및 재생 능력뿐만 아니라 고령 간세포의 증식 지수를 증가시키고, 생쥐의 연령 의존적인 방식으로 성인 신경 발생을 촉진하는 것으로 나타났다(Conboy and Rando, 2012; Villeda et al., 2011). 근육과 뇌 재생에 관여하고 복수의 시스템에서 재생 효과에 기여할 수 있는 단백질 중 하나가 GDF11이다(Katsimpardi et al., 2014; Shinha et al., 2014). FMD의 회춘 효과의 일부가 GDF11을 포함하거나 관련된 요소들을 포함할 수 있는지 여부를 결정하는 것은 흥미로울 것이다. 자가식증을 유도하지 못하면 세포 손상, 발암 및 노화가 발생한다(Cuervo et al., 2005). 자가파지는 자가파괴 격리(LC3)와 분해(p62)를 간접적으로 측정하여 모니터링할 수 있다(그림 S1Y와 S1Z). 자가파괴 결핍 세포에서 p62가 지속적으로 증가한다(Komats et al., 2007). 20개월 된 생쥐에서 지방질에서 연령에 따른 근육 p62 증가가 관찰되었으나, FMD, 그룹(그림 1R)은 관찰되지 않았으며, 이는 FMD와 관련 재생이 자가파괴 단백질의 정상적인 발현을 유지하는 능력을 포함하여 연령에 따른 기능 저하로부터 근육 세포를 보호한다는 것을 나타낸다. 이전에 발표된 데이터와 일치하여, 생후 12개월 생쥐에 비해 두 대퇴골의 조직 미네랄 밀도가 28개월 C57BL/6 생쥐에서 감소했다(그림 1S). (Shen et al., 2011) 28개월의 대퇴골밀도는 대조군 다이어트 그룹(그림 1S)에 비해 FMD 그룹에서 더 높았고, 이는 FMD 주기가 연령에 따른 골밀도 손실을 약화시키거나 골 재생을 유도했음을 나타낸다.

FMD가 면역체질에 미치는 영향 및 골수에서 유래한 줄기 세포와 자손 세포
연령에 따른 조혈의 감소는 적응성 면역 세포의 생산을 감소시키거나 변화시키는데, 이것은 "면역성"의 변화로 나타나는 현상으로 알려져 있다.
림프 대 골수 비율과 빈혈 및 골수 악성종 발생률 증가(그림 2O–2S) (Muller-Sieburg et al., 2004; Shaw et al., 2010). 전체 혈액 수는 FMD가 혈액 프로파일의 회춘(그림 2O–2S, 그림 S2E–S2R, 표 S3)과 림프액 대 골수성 비율(L/M)의 연령 의존적 감소(그림 2P)의 역전 및 연령 의존적 혈소판 감소의 원인이 된다는 것을 나타냈다. 또한 4개월의 FMD 주기 동안 기준치에 비해 적혈구 수 및 헤모글로빈 수치가 증가했습니다(그림 2Q–2S). 또한 23개의 사이토카인으로 구성된 패널을 측정했지만, FMD 그룹에서 GM-CSF 감소뿐만 아니라 IL-12 및 RANTEs 증가된 경우를 제외하고는 변화를 감지하지 못했습니다(그림 S2S–S2U). 이러한 결과는 단식이 림프구 수에 미치는 영향에 대한 이전의 결과와 일치하여, 만성적인 FMD 사용이 면역체계 재생과 회춘을 촉진한다는 것을 나타낸다(Cheng et al., 2014).
골수 유래 줄기세포 중 조혈모세포와 중피줄기세포는 성인 조직과 장기 재생의 잠재적 원천을 나타낸다. FMD의 회춘 효과가 줄기세포를 포함할 수 있는지 조사하기 위해, 우리는 골수에 있는 조혈 및 중피 줄기 및 자손 세포를 측정했습니다. HSPC의 수는 연령에 따라 증가하는 것으로 알려져 있으며, 기능 저하를 보상할 가능성이 있다(Geiger와 Van Zant, 2002; Morrison et al., 1996).
이러한 연령 의존적 증가는 최근 우리가 젊은 쥐를 위해 보여준 줄기세포 자가 재생 촉진에 있어 단식이나 FMD의 영향을 가릴 수 있다(그림 S2V). (Cheng et al., 2014) HSPC와 달리 MSPC의 수는 연령에 따라 감소한다(Bellantuono et al., 2009; Kasper et al., 2009). MSPC 번호와 비교하여 연령에 따른 감소가 확인되었습니다.
성숙한(8~10개월) 및 생후 20.5개월 생쥐(그림 2T)가 이전 보고서와 일치한다(Kasper et al., 2009; Ratajczak et al., 2008). MSPC 수는 FMD 코호트에서 5배 증가했고(95.5 ± 16.7 CTRL 대비 469.8 ± 179.5 FMD; 그림 2T 및 S2W), 처리된 FMD에서 BrdU+ MSPC 수는 45배 증가했다.
마우스(69.8 ± 34.0 FMD 대 1.5 ± 0.6 CTRL)(그림 2T 및 S2X). 이러한 데이터를 종합하면, FMD의 주기가 조혈, 중피줄기 및 시조세포의 증가를 촉진하는 데 효과적이며, 이는 다양한 세포 유형/시스템의 재생에 기여할 가능성이 높다는 것을 시사한다.
FMD가 모터 조정, 메모리에 미치는 영향 및 신경 발생
조혈의 연령 관련 감소는 림프액 대 골수체의 비율의 변화 및 빈혈과 골수성 악성종양의 증가로 나타나는 적응성 면역세포의 감소 또는 변형을 야기한다(그림 2O–2S). 전체 혈액 수는 FMD가 혈액 프로파일의 회춘을 유발한다는 것을 나타낸다(그림 2O–2S, 그림 S2E–S2R, 표 S3).
림프 대 골수 비율(L/M)(그림 2P), 혈소판의 연령 의존적 감소 및 헤모글로빈(그림 2Q–2S). 또한 4개월의 FMD 주기 동안 기준치에 비해 적혈구 수 및 헤모글로빈 수치가 증가했습니다(그림 2Q–2S). 또한 23개의 사이토카인으로 구성된 패널을 측정했지만, FMD 그룹에서 GM-CSF 감소뿐만 아니라 IL-12 및 RANTEs 증가된 경우를 제외하고는 변화를 감지하지 못했습니다(그림 S2S–S2U). 이러한 결과는 단식이 림프구 수에 미치는 영향에 대한 이전의 결과와 일치하여, 만성적인 FMD 사용이 면역체계 재생과 회춘을 촉진한다는 것을 나타낸다(Cheng et al., 2014).
골수 유래 줄기세포 중 조혈모세포와 중피줄기세포는 성인 조직과 장기 재생의 잠재적 원천을 나타낸다. FMD의 회춘 효과가 줄기세포를 포함할 수 있는지 조사하기 위해, 우리는 골수에 있는 조혈(HSPC, linScal-1+C-kit+CD45+)과 중추(MSPC, linScal-1+CD45) 줄기 및 생성자 세포를 측정했다. HSPC의 수는 연령에 따라 증가하는 것으로 알려져 있으며, 기능 저하를 보상할 가능성이 있다(Geiger와 Van Zant, 2002; Morrison et al., 1996).
이러한 연령 의존적 증가는 최근 우리가 젊은 쥐에게 보여준 줄기세포 자가 재생 촉진에 대한 단식이나 FMD의 영향을 가릴 수 있다(그림 S2V). (Cheng et al., 2014) HSPC와 달리 MSPC의 수는 연령에 따라 감소한다(Bellantuono et al., 2009; Kasper et al., 2009). 이전 보고서와 일치하여 성숙한(8-10개월) 생쥐와 20.5개월 생쥐의 MSPC 수치를 비교한 이러한 연령 의존적 감소를 확인했다(그림 2T). (Kasper et al., 2009; Ratajczak et al., 2008) MSPC 수는 FMD 코호트에서 5배 증가했고(95.5 ± 16.7 CTRL 대비 469.8 ± 179.5 FMD; 그림 2T 및 S2W), FMD 처리 마우스에서 45배 증가했다(69.8 ± 34.0 FMD). 이러한 데이터를 종합하면, FMD의 주기가 조혈, 중피줄기 및 시조세포의 증가를 촉진하는 데 효과적이며, 이는 다양한 세포 유형/시스템의 재생에 기여할 가능성이 높다는 것을 시사한다.
FMD가 운동 조정, 기억 및 신경 발생 노화에 미치는 영향은 기관 운동 및 인지 기능의 감소와 관련이 있다(Lynch, 2004). 운동 조정 및 균형을 평가하기 위해 가속 회전 로드(Shiotsuki et al., 2010)에서 마우스 성능을 테스트했다. 생후 23개월 생쥐는 2주마다 FMD를 먹였다(FMD-RF, 정상 식이요법을 재개한 후 1주 후 테스트). 대조군 식이요법 그룹의 생쥐보다 로타로드에서 더 오래 머무를 수 있었다(그림 3A). 또한 이후 시험 시 성능 향상을 검토하여 운동 학습 능력을 평가하였습니다. FMD-RF 그룹의 생쥐는 두 그룹에서 학습 속도가 비슷했지만(세션 2-5; 그림 3B) 지방질 식단의 생쥐보다 가속봉에 더 오래 머무르면서 일관되게 더 잘 수행했다. 마우스 체중과 최상의 회전 속도 성능은 음수 상관관계가 있었다(피어슨 상관 계수 r = 0.46, p = 0.005). 무게에 대해 보정했을 때 회전 로드 성능 개선은 더 이상 유의하지 않았다(p = 0.34; 데이터는 표시되지 않음). 이는 FMD 생쥐가 지방 감소로부터 이익을 얻는다는 것을 나타낸다. 식단이 인지 수행에 미치는 영향을 테스트하기 위해 생후 23개월에 작업 기억력 테스트(Beninger et al., 1986)를 수행했다(그림 3C). FMD 코호트의 생쥐는 대조 생쥐에 비해 향상된 자발적 교대 행동을 보였으며, 총 팔 항목 수(활동 측정치)에는 차이가 없었다(그림 S3A). 단기 인지 수행과 맥락 의존적 기억을 새로운 객체 인식 테스트(그림 3D 및 3E)로 평가했다(Bernabeu et al., 1995). FMD 마우스는 대조군(RI = 0.52; p = 0.01)에 비해 인식 지수(RI = 0.60)가 높았다(그림 3D). 새로운 물체에 대한 FMD 마우스의 탐색 시간 증가가 관찰된 반면, 총 탐색 시간은 동일(13.6 ± 0.9 CTRL 대 13.4 ± 0.9 FMD-RF)을 유지하여 일반 활동이 아닌 단기 인지 성능이 향상되었음을 시사했다(그림 3E; 그림 S3B). 장기 기억의 척도로서, 우리는 시각적 단서를 학습하고 암기함으로써 독특한 탈출 상자를 찾기 위해 공간 기준 기억이 필요한 해마 의존적 인지 작업인 반스 미로를 사용하여 공간 학습과 기억을 측정했다(그림 3F–3K).
7일간의 훈련 기간 동안, FMD 마우스는 대조군에 비해 오류, 편차, 대기 시간 및 성공률과 관련하여 더 나은 성과를 보였다(그림 3F–3I). 고정 테스트에서, FMD 그룹은 14일차에 감소된 편차로 표시된 더 나은 메모리를 보였습니다(그림 3G). 14일차 대조군 다이어트 생쥐의 편차는 그것과 유사했다.


첫째 날 생쥐들이 7일째에 배운 상자 위치를 기억하지 못했음을 나타낸다.
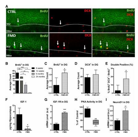
임의 및 시리얼 검색 전략에서 공간 전략으로 전환하는 것을 포함한 검색 전략의 개선이 FMD에서 관찰되었지만 3-4일 후 대조군 다이어트 그룹은 관찰되지 않았다(그림 3J 및 3K). 함께, 행동 테스트는 FMD 주기가 운동 학습과 해마에 의존하는 늙은 동물들의 장단기 기억력을 향상시킨다는 것을 보여준다. 성인 신경 발생은 학습과 기억력에 중요한 역할을 한다(클랜드 외, 2009; 덩 외, 2010; 맷슨, 2012). 식이요법이 신경생성에 영향을 미치는지 여부를 결정하기 위해 생후 8주, 12주, 6개월, 24개월에 제어 생쥐의 하위 세립층에서 BrdU 통합을 측정했다(그림 4B). 이전에 보고된 데이터와 유사하게, 치과 회오리(Lee et al., 2012c)의 BrdU 통합의 연령 의존적 감소를 관찰했다(그림 4B). FMD 그룹의 인지 개선과 관련이 있는지 여부를 평가한다.
신경 재생을 통해, 우리는 치과의 회오리 세포층의 DCX+ 미성숙 뉴런의 증식 지수를 측정했습니다. BrdU+ 또는 BrdU+ DCX+ 이중 라벨링은 대조군에 비해 FMD 그룹에서 미성숙 뉴런의 증식이 증가했음을 나타냈다(그림 4C–4E). 의 메커니즘을 조사하기 위해
6개월 된 생쥐에게 FMD 유도 신경생식을 먹였고, 생쥐의 세포 증식은 치의회로는 생후 8주 생쥐(그림 4B)에 비해 50% 이상 감소했으며, FMD는 72시간 경과 후 순환 감소(그림 S1E)와 해마 IGF-1(그림 4F)을 관찰했다. 그러나 IGF-1 수용체 mRNA 발현은 해마 형성의 치과 회오리 영역에서 증가하였다(그림 4G).
FMD 마우스에서 미세 해부된 치의회색 농축 검체는 신경방호 및 분화에 중요한 전사 인자인 NeuroD1(그림 4I)의 발현에서 PKA 활성(그림 4H)이 크게 감소하고 2배 유도가 나타났다(Gao 등, 2009). 마찬가지로, FMD의 단일 주기는 방사형 글리아 유사 세포(타입 I)와 비방사형 전구(타입 II) 신경줄기세포(그림 S4B, S4C, S4F, S4G), 미성숙 뉴런(그림 S4D 및 S4I–S4Q), 덴드라이트(end-covered)를 증가시켰다.
이러한 두 가지 유전적 배경의 결과는 FMD이 성인 쥐의 신경생성을 촉진한다는 것을 나타낸다. 특히 FMD 기간 동안 뇌는 측정 가능한 체중 감소를 겪지 않아 섭취 후 장기 크기 증가와 별개로 재생도 일어날 수 있음을 알 수 있다. 따라서 IGF-1 수준 감소와 PKA 신호 등 순환인자 변화가 친재생성을 유도할 수 있다는 가설을 세웠다.
골수 및 혈액 세포에 대한 이전의 발견과 일치하여 재공급 중에 발생하는 주요 세포 증식에 의존적이면서도 독립적인 변화(Cheng et al., 2014). 리피드 후 IGF-1과 PKA가 증가한 것도 증식 및 재생 과정에 기여하기 때문에 발현 시기에 따라 저준위와 고준위 모두 재생을 촉진할 수 있는 가능성이 높다. 대안으로, FMD는 대체 주간 먹이가 되는 설치류의 치아 회전에서 관찰된 바와 같이 새롭게 분화된 뉴런의 생존을 증가시킬 수 있다(Lee et al., 2002; Mattson et al., 2001). FMD 코호트에서 관찰된 인지 성능 향상은 PKA/CREB에 따라 영향을 받을 수 있다.
신경 D1의 조절(Cho et al., 2012; Sharma et al., 1999)은 신경 생존과 해마 자손의 분화를 증가시키고, 새로운 뉴런의 기능 통합을 강화하며, 알츠하이머 질병의 마우스 모델에서 기억력 부족을 완화한다고 알려져 있다. (Richetin et al., 2015)


FMD와 수명
대조군 쥐의 평균 수명은 25.5개월(그림 5A)이었으며, 이는 FMD 그룹(p < 0.01)에서 28.3개월(연장 11%)로 연장되었다. FMD는 75%의 생존 지점에서 18%의 연장 효과를 보였지만, 25%의 생존 지점에서는 7.6%의 연장 효과만 보였다. 또한 최대 수명에 미치는 영향은 없습니다(그림 5A 및 5B). 매우 고령인 경우 4일 FMD이 특정 측면에 유리하고 다른 측면에는 유해할 수 있음을 나타냅니다. 추가 분석 결과, 매우 고령의 많은 사망자가 FMD 사이클 완료 후 또는 직후(3일 이내)에 발생한 것으로 나타났다(그림 5E, 별표). 이를 토대로 26.5개월에 FMD 식단을 4일에서 3일로 단축하고 29.5개월에 FMD 식단을 완전히 중단했습니다. 데이터 분석에 따르면 4일에서 3일로 단축된 FMD가 26.5개월에서 29.5개월 사이에 사망률 감소와 관련이 있었지만, 29.5개월에서 FMD 식단을 중단한 것은 사망률을 더 감소시키지 않았다(그림 5D). 이러한 결과는 FMD 주기가 수명과 건강 범위에 잠재적인 영향을 미칠 수 있음을 시사하지만, 적어도 매우 오래된 생쥐의 경우, 영양실조를 최소화하면서 유익한 효과를 계속 제공하는 것이 덜 심각한(3일 대 4일) 저칼로리와 저단백질 식단이 선호될 수 있다. 이는 최근 연구에서 나타난 바와 일치한다.
랜덤 임상 시험의 주기적 FMD 노화와 질병의 징후
인간에게 주기적인 저단백질 및 저열량 FMD의 실현 가능성과 잠재적 영향을 평가하기 위해, 우리는 일반적으로 건강한 성인들을 대상으로 시범 임상시험을 수행했다.
인간 FMD에 포함된 미세 및 매크로 영양소의 성분 및 수준은 다음과 같습니다.
생쥐에 대한 FMD의 영향과 일치하여 IGF-1 감소, IGFBP-1 증가, 포도당 감소, 케톤체 증가, 영양 극대화 및 부작용 최소화 능력에 기초하여 선택되었다(그림 6). 인간의 식생활의 발달은 실현가능성을 고려하였고(예: 높은 식생활 의정서 준수) 따라서 매달 5일 동안 지속되도록 설계되었으며 최소한의 9-10%의 단백질, 34-47%의 탄수화물 및 44-56%의 지방으로 구 성된 정상 칼로리의 34%~54%를 제공하도록 설계되었다.
피험자는 3개월(3주기) 동안 매월 5일 동안 또는 정상 식단을 계속 섭취하는 대조군(그림 6A)으로 임의 추출되었다.

피험자들은 FMD 기간이 지난 후 정상적인 식생활을 재개하도록 요청받았으며 식습관이나 운동습관에 어떠한 변화도 시행하지 말 것을 요청받았다. 피실험자의 5%가 식이요법 미준수로 인해 실격 처리되었다. 등록 대상자의 14%는 비직접적 이유(예: 업무 및 여행 관련 일정 문제)로 인해 연구를 철회했다. 우리는 3개의 FMD 사이클을 성공적으로 완료한 19명의 참가자가 포함된 파일럿 무작위 임상 시험의 결과를 제시합니다.
또한 정상적인 식이요법을 계속하고 통제 역할을 하기 위해 무작위화된 19명의 참가자에 대한 데이터도 포함되어 있다. 대조군은 여성 9명(47.4%)과 남성 10명(52.6%)으로 각각 35.4±5.5세, 38.0±1.7세였다.
FMD 코호트는 여성 7명(36.8%)과 남성 12명(63.2%)으로 각각 평균 연령은 41.8 ± 4.9세, 남성 42.5 ± 3.5세였다(그림 S5A 및 S5B). 연령 범위는 대조군 코호트의 경우 19.8~67.6세, FMD 코호트의 경우 27.6~70세였다. 민족은 백인 58%, 히스패닉 18.5%, 아시아 18.5%, 흑인 5%였다(그림 S5C). 피험자는 기준 검사를 통해 평가되었다(그림 6A).
FMD 그룹의 경우, 첫 번째 FMD 사이클(FMD)이 끝날 때 정상 식품 섭취를 재개하기 전과 세 번째 FMD 사이클(FMDF, 그림 6A) 이후 5-8일의 정상 다이어트 후에 후속 검사가 실시되었습니다. 기준선과 FMD-RF 검사/측정 지점 사이의 평균 시간은 75.2 ± 2.7일인 반면, 기준선과 최종 검사 사이의 시간은 대조군에서 74.5 ± 6.0일이었다. 세 가지 모든 FMD 주기에 대해, 연구 참가자들은 부작용에 대한 공통 용어 기준(그림 S5D)에 따라 부작용을 자체 보고하였다. 1차 FMD 사이클 완료 후 부작용이 2차 및 3차 FMD 사이클에 비해 더 컸다.
그러나 부작용의 평균 보고된 심각도는 매우 낮았고 "경미"(1-5 척도에서는 <1) 미만이었다. FMD 피험자의 경우 단식 혈당 수치가 11.3% ± 2.3%(p < 0.001; FMD) 감소했으며, 세 번째 FMD주기 이후 정상 식단을 재개한 후에도 기준 수치보다 5.9% ± 2.1% 낮게 유지됐다(p < 0.05; 그림 6B). 혈청 케톤체는 FMD 치료 말기에 3.7배 증가(p < 0.001)하였으며, 정상 식품 섭취에 따라 기준치로 돌아왔다(그림 6C). 순환 IGF-1은 구제역 기간(p < 0.001) 말까지 24% 감소했으며, 정상 식이요법을 재개한 후에도 15% 감소된 상태를 유지했다(p < 0.01; 그림 6D).
IGFBP-1은 FMD 치료 말기에 1.5배 증가(p < 0.01)되었고 정상적인 식품 섭취에 따라 기준 수준으로 돌아왔다(그림 6E). 이러한 결과는 FMD 그룹이 규정을 잘 준수했으며 일반적으로 FMD 상자에 포함되지 않은 식품을 소비하지 않았음을 나타냅니다.
체중, 복부 지방, 마른 체질량 및 대사 표식기
생쥐의 경우, FMD은 체중 감소와 내장지방 감소를 유발했다.
우리는 체중, 복부 지방, 마른 체질량을 측정하여 FMD이 사람에게 유사한 영향을 미칠 수 있는지 연구했습니다. FMD는 체중을 3% 감소(3.1% ± 0.3%; p < 0.001; 그림 6F)시켰으며, 연구 완료 시에도 체중이 낮게 유지되었다(p < 0.01; 그림 6F). 이중 에너지 X선 흡수 분석으로 측정한 트렁크 지방 비율(p = 0.1)은 FMD 3회 및 1주 후 감소 추세를 나타냈습니다.
정상적인 다이어트 (그림 6G)인 반면, 체중에 맞게 조절된 상대적으로 마른 체질량은 3주기 완료 후 증가하였습니다(그림 6H). 이는 지방 감소가 체중 감소의 대부분을 차지함을 나타냅니다. 골반 골밀도는 FMD(그림 S5D)의 영향을 받지 않았습니다. 전체 대사 패널(그림 S5E–S5L)은 정상 식단으로 돌아간 후 낮은 빌리루빈 및 알칼리 인산효소를 제외하고 FMD로 인한 지속적인 대사 변화가 없음을 나타냈다. 혈액 요소 질소, 빌리루빈, 크레아티닌, 알라닌 트랜스아미나제 및 아스파르트 트랜스아미나제는 FMD 직후의 변화를 보였으며, 이는 안전한 생리학적 범위에 머물렀다. 자가 보고한 부작용에 대한 공통 용어 기준과 함께, 이러한 결과는 다음을 제공한다.
정기적인 FMD가 일반적으로 안전하며 지방 손실을 유발한다는 초기 증거입니다.
심혈관 질환 위험 요소
생쥐의 경우, FMD은 염증 관련 질병의 감소를 유발하였다(그림 2). 사람의 경우 CRP(C-reactive protein)의 혈청 수치는 염증 및 심혈관 질환의 위험인자 표시이다. 기준에서 FMD의 평균 CRP 수준 피험자는 1.45 ± 0.4mg/l였으며(그림 6I) 대조군과 유사(1.29 ± 0.5mg/l) 심혈관 질환의 평균 중간 위험을 나타냈다. FMD 주기에 의해 CRP 레벨이 감소했습니다. 19명의 FMD 환자 중 8명은 CRP 수준이 보통 수준이었다.
또는 높은 심혈관 질환 위험 범위(각각 1.0 및 3mg/l 이상)를 가져야 한다. 그 중 7개의 경우, FMD 3회 주기 후 정상 범위(1.0mg/l 미만 레벨)로 복귀했습니다(그림 6I). 기준선에서 CRP 수준이 1.0mg/l 미만인 11명의 참가자에 대해서는 임상시험 완료 시 아무런 변화도 관찰되지 않았다. 이러한 결과는 정기적인 FMD 주기가 소염 효과를 촉진하고 CVD에 대한 위험 요인을 하나 이상 감소시킨다는 것을 나타냅니다.
재생 지표
생쥐의 경우, FMD 주기는 중피줄기와 자손 세포의 증가를 촉진했다(MSPC; 그림 2). 따라서 인간 FMD 피험자의 말초혈액에서 linCD184+CD45 MSPC를 분석하였다(그림 6J). 유의하지는 않지만 말초혈액 단조세포 모집단의 MSPC 비율은 기준치 0.15 ± 0.1에서 FMD 말기에는 1.06 ± 0.6으로 증가하는 추세(p = 0.1)를 보였고, 재급유 후 기준치(0.27 ± 0.2)로 후속 복귀했다.
줄기세포의 특정 개체수가 실제로 인간의 FMD에 의해 증가하는지 여부를 판단하기 위해서는 더 큰 무작위 실험이 필요할 것이다.
요약하면, 이 연구는 FMD 주기가 생쥐의 내분비, 면역, 신경계 및 인간의 질병과 재생에 대한 표지를 포함한 많은 조직에 지속적인 유익성 및/또는 회춘 효과를 유발한다는 것을 나타낸다.
임상 결과는 더 큰 무작위 실험을 통해 확인이 필요하겠지만, FMD 주기가 노화, 암, 당뇨병, CVD에 대한 생체 지표/위험 인자에 미치는 영향과 매우 높은 식습관 준수 및 그 안전성을 결합함으로써 이러한 주기적인 식습관 전략이 인간의 건강 증진에 효과적일 가능성이 높다는 것을 보여준다. 여기서 테스트한 것과 같은 장기적 FMD는 강력하고 광범위한 스펙트럼이므로 의료 감독 하에만 사용해야 합니다.
위와 같이 국내에서 간헐적 단식, 단식 모방 다이어트로 알려진 FMD를
'샐러드 스쿨'에서는 관련 논문을 분석하여 방법과 효능에 대해서 살펴 보았습니다.
위 글은 샐러드 스쿨의 영양사님의 논문 한글 분석에 대한 내용이며, 앞으로 FMD식단에 대해 더욱 자세히 안내드리겠습니다.
무단 배포를 금지합니다.